EHS文库网
  • 首页
  • 安全管理
  • 职业健康
  • 环境管理
  • 国家标准
    • 国家法律法规数据库
    • 国家标准数据库
    • 地方标准数据库
    • 行业标准数据库
    • 危化品信息库
  • 注安资料
  • 视频资料
开通会员
年费会员
年费会员
年费会员开通年费会员
  • 全站资源免费购买
  • 时效一年服务期
  • 每天20个下载量
  • 电子文档购买后不退不换。
  • 会员费不含税,需要开票另需付3%税费。
开通年费会员
超级会员
超级会员
超级会员开通超级会员
  • 全站资源免费购买
  • 服务时限为3年
  • 每天50个下载量
  • 电子文档购买后不退不换。
  • 会员费不含税,需要开票另需付3%税费。
开通超级会员
    • 开通会员 尊享会员权益
      登录
      注册
      找回密码

      快速登录

  • 首页
  • 安全管理
  • 职业健康
  • 环境管理
  • 国家标准
    • 国家法律法规数据库
    • 国家标准数据库
    • 地方标准数据库
    • 行业标准数据库
    • 危化品信息库
  • 注安资料
  • 视频资料
开通会员 尊享会员权益
登录
注册
找回密码

快速登录

2025年1月1日开启全新会员模式,后期没有现在这么大的优惠,需要加入会员请尽快哦!感谢您的支持!
烦请各位用户不用慌,有需要的话,可以随时添加管理员微信:ehswk-com
最新文章
2025年危险化学品典型事故分析-EHS文库网

2025年危险化学品典型事故分析

年费会员 会员专属安全管理
安环管理的头像-EHS文库网超级会员19分钟前
28MB72页03215
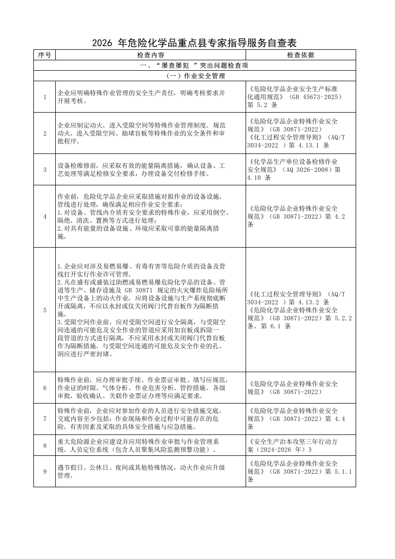
2026年危险化学品重点县专家指导服务自查表(全)-EHS文库网

2026年危险化学品重点县专家指导服务自查表(全)

年费会员 会员专属安全管理
安环管理的头像-EHS文库网超级会员18分钟前
67.48KB2页04311
24项环保违法清单-EHS文库网

24项环保违法清单

年费会员 会员专属安全管理
安环管理的头像-EHS文库网超级会员16分钟前
11.55KB3页0409
EHS考评细则-很有借鉴意义-EHS文库网

EHS考评细则-很有借鉴意义

年费会员 会员专属安全管理
安环管理的头像-EHS文库网超级会员14分钟前
31.29KB4页03015
EO有毒气体报警值计算-EHS文库网

EO有毒气体报警值计算

年费会员 会员专属安全管理
安环管理的头像-EHS文库网超级会员14分钟前
6.28KB1页03214
SIS安全仪表系统专项检查表-EHS文库网

SIS安全仪表系统专项检查表

年费会员 会员专属安全管理
安环管理的头像-EHS文库网超级会员12分钟前
21.49KB11页0435
最新发布第52页
排序
  • 更新
  • 发布
  • 浏览
  • 点赞
  • 评论
  • 收藏
  • 售价
  • 积分
  • 销量
  • 随机
    更新浏览点赞评论
6S基础知识讲解(50页)-EHS文库网

6S基础知识讲解(50页)

付费资源¥10安全管理
安环管理的头像-EHS文库网超级会员2年前
1.80MB49页0578
有限空间作业安全执法检查重点事项丨87页20240612-EHS文库网

有限空间作业安全执法检查重点事项丨87页20240612

付费资源¥10安全管理# 应急救援
安环管理的头像-EHS文库网超级会员2年前
10.72MB87页07314
节后复工安全培训(119页)-EHS文库网

节后复工安全培训(119页)

付费资源¥10安全管理
安环管理的头像-EHS文库网超级会员2年前
15.47MB119页010812
【助力安全生产月】安全生产月活动方案和总结模板-EHS文库网

【助力安全生产月】安全生产月活动方案和总结模板

付费资源¥10安全管理# 消防安全
安环管理的头像-EHS文库网超级会员2年前
0.29MB56页010813
隐患排查治理及安全检查(74页)-EHS文库网

隐患排查治理及安全检查(74页)

付费资源¥10安全管理
安环管理的头像-EHS文库网超级会员2年前
13.72MB74页0719
已更新:安全生产法律法规清单(2024年7月版)-EHS文库网

已更新:安全生产法律法规清单(2024年7月版)

付费资源¥10安全管理
安环管理的头像-EHS文库网超级会员2年前
0.42MB16页01666
170页!安全风险分级管控报告(全套资料)-EHS文库网

170页!安全风险分级管控报告(全套资料)

付费资源¥10安全管理
安环管理的头像-EHS文库网超级会员2年前
0.67MB174页0705
【模板】上半年安全工作总结及下半年工作安排汇编(32页)-EHS文库网

【模板】上半年安全工作总结及下半年工作安排汇编(32页)

付费资源¥10安全管理# 工作总结
安环管理的头像-EHS文库网超级会员2年前
0.56MB24页0429
隐患排查治理培训课程(57页)-EHS文库网

隐患排查治理培训课程(57页)

付费资源¥10安全管理
安环管理的头像-EHS文库网超级会员2年前
3.38MB57页01268
GB∕T2679.11-2008纸和纸板中无机填料和无机涂料的定性分析电子显微镜X射线能谱法-EHS文库网

GB∕T2679.11-2008纸和纸板中无机填料和无机涂料的定性分析电子显微镜X射线能谱法

付费资源¥5国家标准
安环管理的头像-EHS文库网超级会员2年前
0.93MB6页0566
加载更多
七类作业JSA分析记录表(可用于上传危险作业)20260255-EHS文库网
87人已阅读
七类作业JSA分析记录表(可用于上传危险作业)20260255
TOP1
【流程表格】消防疏散逃生应急演习流程表格化20260252-EHS文库网
【流程表格】消防疏散逃生应急演习流程表格化20260252
28天前73人已阅读
TOP2
2026年春节后复工开工第一课丨45页20250228-EHS文库网
2026年春节后复工开工第一课丨45页20250228
28天前72人已阅读
TOP3
节后复工复产典型事故案例惊险瞬间-EHS文库网
节后复工复产典型事故案例惊险瞬间
25天前71人已阅读
TOP4
Safetycartoon工厂安全管理漫画培训课件丨86页20250213-EHS文库网
Safetycartoon工厂安全管理漫画培训课件丨86页20250213
28天前70人已阅读
TOP5
复工复产强警示!各类安全事故片合集-EHS文库网
复工复产强警示!各类安全事故片合集
25天前66人已阅读
TOP6

近期文章

  • 《化工企业可燃液体常压储罐区安全管理规范》(AQ3063-2025)检查表
  • SIS安全仪表系统专项检查表
  • EO有毒气体报警值计算
  • EHS考评细则-很有借鉴意义
  • 24项环保违法清单

分类目录

  • 国家标准
  • 安全管理
  • 注安资料
  • 环境管理
  • 职业健康
  • 视频资料
友情链接
EHS文库网
  • EHS文库网

  • 友链申请 用户协议 关于我们

    Copyright © 2024 · EHS文库网 · 湘ICP备2022023091号-3 · 湘公网安备43072602000255号
    扫一扫加微信-EHS文库网
  • 扫码关注安环管理-EHS文库网

    扫码关注安环管理

    扫码关注安全前沿-EHS文库网

    扫码关注安全前沿

    扫码加管理员微信-EHS文库网

    扫码加管理员微信
扫码添加微信-EHS文库网
在手机上浏览此页面

EHS文库网
登录
没有账号?立即注册
手机号或邮箱
验证码
账号密码登录
用户名或邮箱
登录密码
找回密码 | 免密登录

社交账号登录

使用社交账号登录即表示同意用户协议、隐私声明
注册
已有账号,立即登录
设置用户名
设置密码
重复密码
扫码登录
使用其它方式登录或注册扫码登录

扫码登录即表示同意用户协议、隐私声明
本站须知
本站的资源,为虚拟数字资源,购买后一律不退还,请谨慎购买。
本站已开通微信小程序【安环管理】,看广告后可以免费下载本站资源,部分资源还未加载下载链接,敬请期待,有疑问联系客服微信:ehswk-com
了解EHS文库立即设置