202507安全生产目标及责任状丨32页

  • 会员费不含税,需要开票另需付3%税费。
  • 第1页 / 共32页

    第2页 / 共32页

    第3页 / 共32页

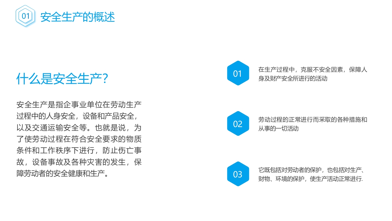
    第4页 / 共32页

    第5页 / 共32页
    试读已结束,还剩27页,您可下载完整版后进行离线阅读

    扫码访问小程序中的本文

    微信小程序二维码
    202507安全生产目标及责任状丨32页-EHS文库网
    202507安全生产目标及责任状丨32页
    此内容为付费资源,请付费后查看
    会员专属资源
    您暂无购买权限,请先开通会员
    开通会员
    付费资源
    © 版权声明
    THE END
    LETTER OF RESPONSIBILITYFOR OBJECTIVES2025年安环健企业培训企业安全生产及目标责任状Pellentesque habitant morbi tristique senectus et netus et malesuada fames ac turpisegestas.Proin pharetra nonummy pede.Mauris et orci.主讲人:安全生产警钟长鸣
    喜欢就支持一下吧
    点赞10 分享
    评论 抢沙发
    头像
    欢迎您留下宝贵的见解!
    提交
    头像

    昵称

    取消
    昵称表情代码图片

      暂无评论内容